各有关单位:
智能底盘是自动驾驶技术落地的基石,也是汽车电动化深化、智能化融合的重要载体。2022年,电动汽车产业技术创新战略联盟正式发布了《电动汽车智能底盘技术路线图》,受到全行业广泛关注和支持。为支撑智能底盘技术快速迭代发展,构建智能底盘产业生态圈,打造整车-零部件高效协同合作交流平台,推动零部件标准化并促进产业链降本增效,中国汽车工程学会-电动汽车产业技术创新战略联盟正式发起“智能底盘产业生态建设项目”,将邀请国内外整车、多级底盘零部件企业、高校及研究机构等相关方参与,通过更广泛的交流合作、更深度的研发协同,实现智能底盘上下游产业链高质量融合发展。
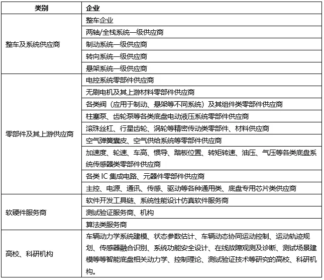
一、建设目标 搭建智能底盘产业生态圈,建立高质量、高效率、敏捷的智能底盘供应链体系及生态合作伙伴关系,促进跨领域技术融合创新。 一方面通过促进智能底盘产业链上下游参与者进行供需资源深度对接,构建整车企业,底盘各系统集成商、电控系统、执行机构等零部件供应商,电子元器件、芯片、材料、软件工具服务商、高校及研究机构的全栈产业生态,助力资源整合;另一方面建立关键核心零部件标准化体系,降低重复开模和验证成本,促进产业链整体降本增效,同时建立整零高度协同研发模式,推动建立统一、融合、开放的底盘域内域外接口体系。 二、重点工作 在智能底盘产业生态建设项目框架下,重点开展三方面工作: 第一,打造智能底盘产业生态伙伴圈。通过广泛征集邀请国内外智能底盘产业上下游企业、高校及研究机构参与,依托电动汽车产业技术创新联盟、智能底盘分会成员单位及专家开展产学研资源深度对接,畅通产业链上下游,实现高效垂直整合。 第二,组织开展系列项目协同研发合作。以整车及零部件龙头企业牵头,组织策划系列研发协同专项,开展智能底盘执行机构、电控系统及相关零部件的产业化验证及应用,通过技术高效迭代以及部件标准化产出,实现降本增效,避免重复投资;贯穿整车及底盘系统模型搭建、系统匹配、软硬件研发、标定、测试等各环节,共建研发测试数据库,打造整车-零部件高效协同研发模式。 第三,开展生态伙伴圈定期交流活动。组织开展国际智能底盘年度大会及展览交流活动;定期开展智能底盘产业链上下游前沿技术研讨论证、技术成果分享展示等活动,通过“软性”技术交流支撑各企业开展转型发展、产品规划以及配套合作。 三、参与范围 该项目所涵盖的智能底盘生态伙伴范围如下: (1)整车企业,线控制动、线控转向、电控悬架等系统供应商; (2)底盘域控及各子系统电控系统供应商,各子系统上游部件、元器件、材料等供应商; (3)智能底盘数字孪生系统、开发测试软硬件服务企业; (4)高校及研究机构。 表 1 智能底盘产业生态建设项目拟邀请参与伙伴 四、参与方式 请有意参与智能底盘产业生态建设项目的企业、高校及研究机构填写报名表(见附件),并于2023年7月15日前将报名表发送到qjy@sae-china.org,待联盟审核后正式邀请加入该项目,并参与相关重点工作。 联系人:曲婧瑶,18600765946 请点击下方链接下载附件: elexcon深圳国际电子展由创意时代与博闻创意创立于2004年,已成为备受海内外电子行业关注的年度专业电子展之一,是展示技术实力、拓展行业合作的重要平台。更多展会详情请登录www.elexcon.com 展位、赞助商及演讲人申请请联系:0755-88311535