作为中国电子产业风向标,elexcon深圳国际电子展致力于聚焦展示芯片和元器件领域新技术、新产品和热点应用。elexcon2025联合资深产业分析师隆重发布《2024年电子元器件行情分析与2025年趋势展望》,以期为产业发展提供有益的建议和洞察。


2024年电子元器件供应链发展回顾
回顾2024年,宏观经济弱势下行、贸易冲突博弈频繁、产业分化割裂等问题加剧,但在消费电子、AI、电动汽车及新能源等需求推动下,全球电子元器件销售额强劲回升。从电子元器件供应链看,各品类芯片交期恢复正常,价格大幅修复,部分回升明显,客户提货节奏稳定,但库存去化不及预期导致供应链振荡持续。
展望2025年,尽管全球经济及地缘政治博弈的不确定因素增加,全球电子元器件市场结构性分化依然存在,汽车和工业等主要电子元器件应用市场复苏或增长弱于预期,但总体增长趋势稳定,电子元器件行业逐步迎来上行周期,部分细分领域迎来新机会。
1、年度供应链大事件及影响
2024年,政策和关税变化对于全球电子元器件供应链影响最为明显。其中,美国对华管制进一步升级,欧盟积极推动对华电动汽车关税调整,随着特朗普大选获胜的后续影响,全球围绕半导体及电动汽车、AI、新能源、消费电子等领域冲突加剧。值得关注的是,昔日龙头Intel陷入困境,文晔营收超过艾睿登顶第一,半导体行业格局变革不断。中国芯片厂商注销/倒闭超1.46万家,未来一年半导体产业仍需“渡劫”。

资料来源:芯八哥整理
2、重点品牌交期及趋势分析
从重点品牌看,NVIDIA 为代表的AI芯片量价齐升,供不应求持续,成全年增长最为迅猛品类;SK海力士等DRAM和NAND芯片价格持续回升,HBM供不应求;TI为代表的模拟芯片降幅较大,价格倒挂严重;Infineon和ST为代表的车规级MCU、MOSFET及IGBT降幅较大,需求下降;Intel和Qualcomm为代表的消费电子品类增长稳定;Murata中高端MLCC需求增长,交期有延长趋势。

资料来源:芯八哥整理
3、电子元器件进出口及出海分析
(1)中国半导体进出口保持向好
2024年1-11月,中国集成电路进出口保持稳定增长态势,出口额突破万亿元(1455亿美元),进出口金额逆差缩减至1841亿美元,自2021年达到2788亿美元的峰值后下降态势明显。其中,进出口同比平均增速分别为11.0%、20.0%,出口增长强劲,显示出国产芯片替代趋势良好。

2024年中国集成电路进出口及逆差情况
资料来源:工信部、CCD、芯八哥整理
从进口主要市场看,中国台湾、韩国及马来西亚是国内集成电路主要进口来源地,其中韩国存储芯片进口量相对较大,中国台湾和马来西亚有较多代工和封测产品。

2024年前三季度中国集成电路进口地区占比
资料来源:中国海关、芯八哥整理
出口市场方面,中国香港、韩国、中国台湾及越南占据前列,其中中国香港是主要出口中转站,越南、马来西亚为代表的东南亚国家出口增长较快,中国集成电路产业在亚洲增长较快。

2024年前三季度中国集成电路出口地区占比
资料来源:中国海关、芯八哥整理
(2)电子元器件出海成为新亮点
近年来,随着中国消费电子、光伏等新能源产品及电动汽车在海外生产布局增长,上游一批原材料和零部件厂商积极加速海外市场布局,以电子元器件为代表的新势力近几年也在积极开展国际化贸易,从原来的销售渠道布局为主积极向生产基地建设转型。芯八哥通过对国产头部电子元器件厂商梳理,将出海厂商分为以下三类:
第一类以铺设经营实体和生产基地为主,以扬杰科技和闻泰科技为代表,主要生产基地分布在欧美地区,积极扩大在美洲和东南亚生产布局。如闻泰科技通过收购安世半导体,利用其德国汉堡和英国曼彻斯特的芯片生产基地,国际化相对成熟;扬杰科技则依托双品牌策略,“YJ”(扬杰)品牌产品主供国内和亚太市场,而“MCC”(美科微)品牌产品主供欧美市场,并在美国、新加坡和德国等地设立销售和技术服务中心,在积极开拓当地及周边市场的同时,还为欧美终端客户提供及时的本地化服务。

资料来源:各公司财报、芯八哥整理
第二类以多元化渠道布局为主,华为海思和思瑞浦为代表,主要以欧美市场和东亚日韩等国为主。其通过积极开展全球化布局,海外主要以销售渠道建设为主,致力提高市场覆盖度,更快的响应海外客户的需求,提供本地化支持。

资料来源:各公司财报、芯八哥整理
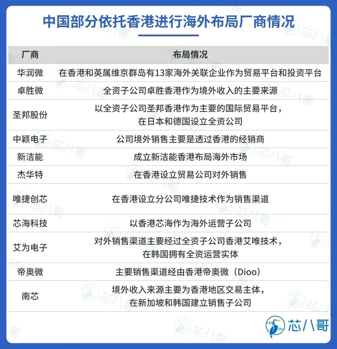
第三类则是主要依托香港进行对外贸易实现走出去,大部分国内厂商以此为主。香港作为全球电子信息产品重要集散地,在外汇结算、物流等各方面优势明显。国内射频龙头厂商卓胜微依托全资子公司Maxscend Technology(卓胜香港)作为境外贸易实体开展对外贸易业务,圣邦股份以全资子公司圣邦香港作为主要的国际贸易平台等。

资料来源:各公司财报、芯八哥整理
4、2024年电子元器件供应链总结

2019-2024年全球半导体销售额情况
资料来源:WSTS、芯八哥整理
中国市场看,SIA预计2024年中国半导体销售额超1700亿美元。CSAID(中国半导体行业协会集成电路设计分会)数据显示2024年中国芯片设计销售额6460.4亿元(约909.9亿美元),长三角地区占比超过50%,上海以1795亿元产值位居国内第一。从销售额过亿产值厂商看,2024年达731家,同比增加106家,增长17%。具体的产品品类看,通信芯片和消费类电子芯片份额占总销售额的68.48%,超过三分之二。总的来看,中国芯片增长保持稳定,但产品处于市场中低端局面尚未改变。

资料来源:CSAID、芯八哥整理

2024年中国芯片厂商主要产品品类占比
资料来源:CSAID、芯八哥整理
(2)供应链库存去化影响持续
2024年,全球电子元器件行业库存去化延续,汽车和工业不及预期。供应链各环节看,上游核心设备需求稳定,材料订单有所改善,制造和封测环节产能分化,原厂和分销订单增长稳定部分有弱于预期,终端整体需求稳定回升。

资料来源:芯八哥整理
从2024年企业订单及库存看,数据中心、消费电子、新能源和医疗器械等芯片订单保持增长,汽车和工业厂商订单弱于预期,通信订单未见明显改善。

资料来源:芯八哥整理
(3)AI相关芯片品类量价齐升
年度涨跌幅品类看,AI相关是重点。2024年,大部分品类货期恢复正常,价格改善明显,结构性分化严重。其中,AI相关GPU、HBM等供不应求,价格涨幅较大;汽车相关的MOSFET、IGBT及PMIC等量价齐跌明显;MCU市场价格分化,通用MCU价格延续低迷。

资料来源:芯八哥整理